Blender怎么移动摄像机?Blender移动摄像机教程

作者:administrator 时间:23-07-13 阅读数:229人阅读

      今天小编为大家带来了Blender移动摄像机教程,想知道怎么做的小伙伴来看看接下来的这篇文章吧,相信一定会帮到你们的。

      Blender怎么移动摄像机?Blender移动摄像机教程

      1、首先我们进入到应用当中。

Blender怎么移动摄像机?Blender移动摄像机教程

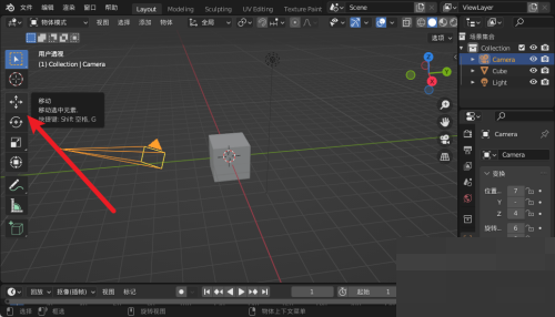
      2、然后点击移动图标或按g键。

Blender怎么移动摄像机?Blender移动摄像机教程截图

      3、最后拖动摄像机到新的位置即可。

Blender怎么移动摄像机?Blender移动摄像机教程截图

      以上这篇文章就是Blender移动摄像机教程,更多教程尽在本站。

收藏
点赞

相关文章